首页 > 产品中心

星空体育app代言人菲利波因扎吉:流式细胞术赋能智能化环境监视测定之藻类研究——长江水利委员会长江科学院白芳

来源:星空体育app代言人菲利波因扎吉    发布时间:2026-01-08 00:48:55

星空体育app赞助奥格斯堡:

  流式细胞术作为连接微观生理机制与宏观生态现象的重要桥梁,将在藻类研究与水环境保护中发挥更重要的作用,并有望进一步通过智能化生态监测平台建设,为实现水生态系统的可持续管理提供有力支撑。

  本期流式说,仪器信息别邀请长江水利委员会长江科学院高级工程师白芳老师,围绕流式细胞术在藻类研究中用于种群分析、生理监测、分选及微生物互作研究,助力水环境监测与管理展开分享。

  当前全球气候平均状态随时间的变化和人类活动加剧背景下,水环境问题日渐突出,藻类研究慢慢的变成为环境科学中的研究热点。藻类,尤其是浮游藻类,是水体ECO的基础,它们不仅参与初级生产、调控水体营养结构,还直接或间接影响着水质以及人类健康。近年来,随着湖泊、水库等水体富营养化的加剧,藻类水华频发,特别是以蓝藻为主的有害藻华对饮用水安全和生态健康导致非常严重威胁。因此,

  藻类的快速、准确、高通量的检测、分类及生理状态评估技术,成为保障水环境监视测定与管理的关键

  在这一背景下,流式细胞术(Flow Cytometry)作为一种高通量、多参数、单细胞水平的分析工具,正在藻类研究中发挥逐渐重要的作用,其可实时获取细胞的体积、颗粒度、荧光特性等信息,实现自动化识别、计数和分群。目前,流式细胞术在藻类研究中的应用最重要的包含以下几个方面:

  藻类种群结构分析与分类识别:通过激光激发细胞中天然或标记荧光(如叶绿素、自发荧光或染料荧光),可快速区分蓝藻、绿藻、硅藻等不同类群,甚至可识别至属或种水平。

  图1 利用流式细胞仪对蓝藻微囊藻和绿藻栅藻混合样品进行区别和计数。发现微囊藻和栅藻均具自发叶绿素荧光,但微囊藻特有的藻蓝蛋白自发荧光可实现两类藻的区分。

  藻细胞生理状态监测:通过检验测试膜电位、活力染料、ROS水平等指标,评估藻细胞活性、应激状态和凋亡情况,大范围的应用于藻类响应环境胁迫(如重金属、光照、温度等)的研究。

  图2 利用流式细胞仪检测微囊藻和小球藻不同时间点下程序性细胞死亡(PCD)典型特征和信号分子。证实微囊藻Ca2+和ROS的交互作用是PCD进程的重要信号分子,而小球藻PCD的信号传递依赖于线粒体膜电位改变。另外,两株藻的PCD路径均由半胱氨酸蛋白酶介导。

  藻类分选:流式细胞仪能够最终靠藻类固有属性(色素自发荧光、细胞大小和颗粒性)或特异性荧光探针对混合样品中的特定组分进行分选,分选获得的细胞能够适用于纯化功能类群、生理生化分析及分子生物学分析。

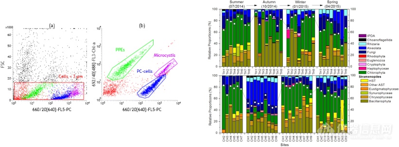
  图3 利用流式细胞仪分选和高通量测序相结合的方法,对野外群落中的超微真核藻类细胞((粒径 ≤ 3 μm))进行研究。首先采用流式细胞术,根据藻类的自发荧光将自养超微藻分选出来,然后针对分选样品进行高通量测序,该方法将自养超微藻序列在总序列的比例提高2倍,大幅度的提升了对超微藻的认知水平。发现了新超微藻种群

  图4 利用流式细胞术进行生物标志物的检测,用于筛选赋予珊瑚热耐受性的微藻共生体。该方法通过一系列分析微藻的氧化还原状态、光合作用效率和细胞大小等指标,识别出具有较高热耐受性的微藻株系,为珊瑚礁修复提供了潜在的候选共生体。

  藻类-微生物互作研究:结合荧光标记技术,流式细胞术可用于研究藻类与共生细菌、病毒的相互作用,揭示藻华形成和衰退机制。

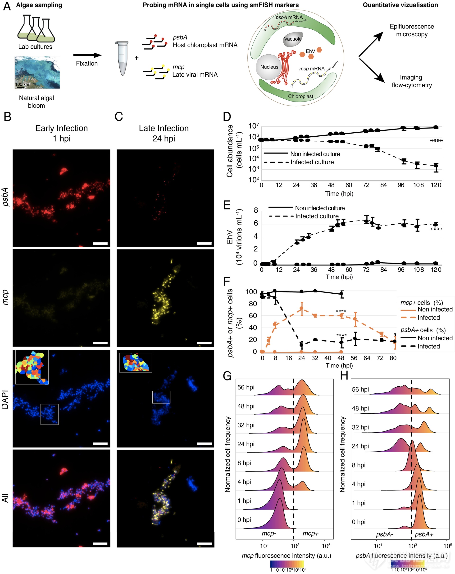
  图5 利用单分子荧光原位杂交(smFISH)技术,结合成像流式细胞术(ImageStreamX),在单细胞水平上同时检测宿主(psbA基因)和病毒(mcp基因)mRNA的表达。研究之后发现,在自然的

  。在此基础上,其在藻类研究与水环境保护中的应用也呈现出深层次地融合与拓展应用的趋势。未来,便携式及在线流式细胞仪的研发将极大促进水体原位藻类的实时监测,非常适合于湖泊、水库及饮用水源地等环境敏感区域的动态评估与风险管理。同时,AI算法(如机器学习、图像识别技术)将逐步提升藻类在分类识别、群体分群与功能标记识别中的准确性与自动化水平。此外,FCM与拉曼光谱、红外成像等多模态检测技术的耦合,将拓展其在藻类代谢产物、胞内毒素及环境响应通路解析中的深度与广度。基于当前发展的新趋势,未来在水生态监测与藻类功能研究领域,FCM可聚焦以下两个研究方向:

  依托流式细胞术在细胞活性(如ROS、膜电位、ATP水平)、毒素表达水平等方面的高通量、多指标原位检验测试能力,未来可建立以细胞功能状态为核心的水华早期预警模型。结合自动采样、云端建模与实时反馈机制,有望实现蓝藻水华的实时、动态、高频预警与分级响应,为饮用水水源保护、水华防控决策提供精准支持。

  传统组学研究忽略了藻群体内部的异质性,难以刻画关键细胞亚群的行为特征。未来可借助FCM的高精度分选能力,针对特定功能状态下的藻细胞(如高应激、高毒素表达、RCD状态)进行单独分离,结合转录组、蛋白组、代谢组等多组学技术,从系统层面揭示藻细胞异质性背后的调控网络与环境适应机制。

  总之,流式细胞术作为连接微观生理机制与宏观生态现象的重要桥梁,将在藻类研究与水环境保护中发挥更重要的作用,并有望进一步通过智能化生态监测平台建设,为实现水生态系统的可持续管理提供有力支撑。

  白芳,博士,高级工程师,现工作单位为长江水利委员会长江科学院,主要是做流域水环境治理与水生态修复方面的研究,重点聚焦灾害性藻类暴发机理和防控技术探讨研究,主持国家自然科学基金青年项目、湖北省自然科学基金面上项目等4项,作为骨干参与国家重点研发计划政府间科学技术创新合作专项、国家自然科学基金重点项目等8项,在环境类期刊《Journal of Hazardous Materials》,《Harmful Algae》等发表论文20余篇。

  若您有基于流式细胞术及环境领域相关研究、技术、应用、管理经验等愿意以约稿形式共享,欢迎自荐或引荐投稿联系人:刘编辑

  岛津收购Tescan交易获卖方官宣:凯雷集团披露8.5亿美元交易细节,三年助其增长50%

  引领流式技术前沿,助力学科发展国际化——华中科技大学研究员赵精晶主持CYTO2025多项国际学术活动

  海洋\固废\废水领域入选!上海市2025年度国家科技奖拟提名项目(人选)公示

  填补国内空白!《黑灯检测实验室能力评价技术规范》获国家级立项

上一篇:2025新房除甲醛产品有用吗?除醛品牌哪种品牌好

下一篇:创新药概念2连板!必贝特-U9时35分再度涨停背面逻辑揭晓